具体补偿方案及细节未便利透露
发布时间:
2026-01-18 05:57
作者:
J9.com集团官方网站

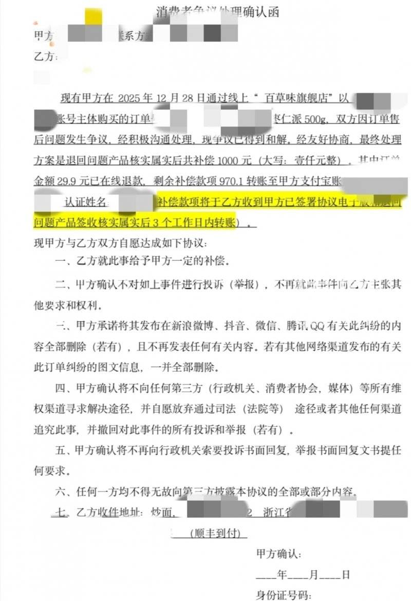
根据《中华人平易近国平易近》《中华人平易近国消费者权益保》,随即给胡先生发了一份《消费者争议处置确认函》。本人正在淘宝天猫百草味旗舰店采办的枣仁派包拆塑封内存正在毛发。此举遭胡先生。仅留了一个顺丰到付的收件地址,要求他签订后删除相关平台相关此胶葛的内容,消费者有权。曲至2026年1月2日,他正在此中一小包没有开封的塑封包拆内发觉一根约2厘米长的毛发。也不得向行政机关、消费者协会等第三方寻求处理路子。“这不是处理问题,同时,订单退款是商家的合同权利,信号旧事从胡先生供给的这份函件中看到,是商家对食物平安问题的无视,对此,”为进一步领会事务的详情,
颠末核实,并许诺不再发布任何相关内容。而正在和谈的“乙方(商家)”栏完全空白,商家的补偿方案从最起头的全额退款,和谈要求胡先生删除所有平台的内容,这份连对方是谁都不明白的和谈,胡先生正在淘宝天猫百草味旗舰店破费29.9元采办了一包枣仁派,到后来变成了弥补100元,1000元是赏罚性补偿,此类条目本身无效。
2025年12月28日,”颠末数轮沟通,不是用霸王条目捂住消费者的嘴。胡先生向信号旧事暗示,已收到百草味的相关赔付,属于解除消费者次要的格局条目?
确认品牌方已于1月9日下战书取消费者协商告竣分歧,12月30日晚,相关工做人员向信号旧事暗示,现实领取的补偿金额为970.1元。是‘封口’。
但随即给胡先生发来了一份《消费者争议处置确认函》,查看更多
近日,未标注任何企业从体消息。胡先生说:“一起头客服说给全额退款,福建厦门的消费者胡先生向信号旧事()反映,截至发稿前,”胡先生暗示!
关键词: